根据2025年公司招生计划和一志愿拟录取情况,公司学科教学(英语)专业、英语笔译专业有部分调剂名额。欢迎有意向调剂公司的考生密切关注公司研究生招生网和公司网站。现将相关信息公告如下:
一、各专业拟接收调剂信息

二、调剂工作
(一)调剂基本条件
1.符合调入专业的报考条件,见本年招生简章及招生专业目录。
2.初试成绩(含加分,下同)须符合第一志愿报考专业的A类考生国家分数线。
3.原则上,调剂考生第一志愿专业与调入专业相同相近或初试科目与调入专业初试科目相同相近。
4.报考“退役老员工士兵”专项计划的考生,申请调剂到普通计划,其初试成绩须达到调入地区相关专业所在学科门类的全国初试成绩基本要求。符合条件的,可按规定享受退役老员工士兵初试加分政策。
5.国家有专门规定的情况从其规定。
6.招生专业的其他调剂要求。
(二)调剂工作要求
1.所有考生(含报考“退役老员工士兵计划”与普通计划之间调剂的考生等)调剂申请均须通过教育部“全国硕士生招生复试调剂服务系统”(网址:https://yz.chsi.com.cn/yztj)进行,未通过该系统调剂录取的考生一律无效。
2.对申请同一招生单位同一专业、初试科目完全相同的调剂考生,公司应当按考生初试成绩择优遴选进入复试的考生。严禁将考生第一志愿报考单位、毕业院校、提交调剂志愿的时间先后顺序等非学业水平标准作为遴选依据。
3.公司考生调剂志愿锁定时间为36小时。锁定时间到达后,如公司未明确受理意见,系统自动解除锁定,考生可继续填报其他志愿。
4.考生申请调剂前,应充分了解公司的调剂工作办法。
三、调剂复试工作
(一)复试时间和方式
公司第一轮调剂复试工作拟定于4月10日进行。(*是否举行第二轮调剂复试视第一轮调剂生源情况确定,以后续公司通知为准。)
复试采用线下复试的方式。公司为考生批量开通校园访客码(考生后续按照手机短信提醒,点击链接,获取访客码)。
(二)调剂复试名单
1.差额比例:进入复试的考生人数一般不少于已公布招生计划的120%。合格生源比例不足的,按实际合格生源数组织复试。
2.复试名单:公司根据招生计划和2025年调剂考生生源数确定复试人员名单。复试名单经公司研究生招生工作领导小组审核,研工部、研究生院确认后统一对外公布。公布内容包括考生姓名、考生编号和初试各科成绩等,未经公布的考生不得参加复试。
(三)复试资格审查
1.考生复试前须认真阅读《EMC易倍2025年硕士研究生招生调剂公告》及《EMC易倍2025年硕士研究生复试录取工作细则》(https:/info/1092/6411.htm),并根据材料要求将资格审核材料和其它复试材料PDF电子版于4月9日下午15:00前发至公司研究生招生邮箱:ywyjs@zisu.edu.cn。公司于复试开始之前通过线上审核电子版材料的形式,对考生复试资格进行审查,考生要确保提交材料真实有效、复试过程恪守诚信。
2.考生需携带以上复试资格审查材料原件及复印件纸质版于4月10日至EMC易倍官方网站融A401办公室报到进行资格审查,学科教学(英语)和英语笔译资格审查时间均为上午7:30-8:30。
3.复试报到前完成线上心理测试
https://www.psy.com.cn/vue/school/68107,账号:考生编号;密码:身份证后六位。
(四)复试时间、地点

(五)复试内容、形式、程序、评分要点
1.复试内容及形式
复试形式为面试。复试范围见《EMC易倍官方网站2025年硕士研究生招生简章》。
复试包括专业基础知识、科研创新能力、外语听说能力和综合素质。思想政治素质和品德考核在面试时进行,综合考查员工的政治态度、思想表现、道德品质、遵纪守法、诚实守信等。
同等学力考生需加试与报考专业相关的本科主干课程,笔试科目不少于两门。
2.面试程序、评分要点
(1)英语笔译面试程序
考生面试时间一般不少于20分钟,前一名考生开始面试时,由面试秘书通知下一名考生做好准备。
①面试秘书开启录音录像设备,核对、询问考生姓名等基本信息,要求出示有效身份证明和准考证;身份信息有疑问,可要求考生在规定时间内提供权威机构出具的认证证明;
②翻译实践能力测试。现场抽取试题,由考生随机抽取题库题号并回答题号对应题目;
③英语演讲;
④即席回答问题;
⑤思想政治素质和品德考核。
面试秘书现场记录问答情况,面试专家现场独立评分。
注:英语听力及口语水平在以上面试环节中进行考核,不单独进行测试。
(2)学科教学(英语)面试程序
考生面试时间一般不少于20分钟,前一名考生开始面试时,由面试秘书通知下一名考生做好准备。
①面试秘书开启录音录像设备,核对、询问考生姓名等基本信息,要求出示有效身份证明和准考证;身份信息有疑问,可要求考生在规定时间内提供权威机构出具的认证证明;
②英语专业基础、外语教育知识,现场抽取试题,由考生随机抽取题库题号并回答题号对应题目;
③英语口语和听力测试;
④即席回答问题;
⑤思想政治素质和品德考核。
注:英语听力及口语水平在以上面试环节中进行考核,不单独进行测试。
(3)面试评分要点
①综合素质测试
②专业能力测试
③英语听力及口语测试
(六)复试成绩计算和使用
复试成绩占录取总成绩的40%。具体比例如下:
复试成绩(百分制)=面试成绩(百分制)*100%,其中面试成绩(百分制)=综合素质测试(满分50分)+专业能力测试(满分30分)+英语听力及口语测试(满分20分);
总成绩=(初试成绩/5)*60%+复试成绩(百分制)*40%。
四、录取工作
(一)各专业按照考生初试成绩和复试成绩加权相加后的总成绩(保留小数点后两位),从高到低依次录取,总成绩相同时,初试成绩高者排名在前;初试成绩仍相同的考生,以业务课1、业务课2、外语成绩、政治成绩为序列由高到低排名。第一志愿考生和调剂考生分开复试、分别排序,优先录取第一志愿合格考生。拟录取名单由公司研究生招生网统一公示,公示时间不少于7日。
(二)若有拟录取考生放弃或者有追加名额,则按总成绩由高到低依次递补录取。已被其他招生单位待录取的考生,不予录取。
(三)在确定拟录取名单前,全面开展录取检查,对报考资格、录取条件、录取程序等不符合规定者不予录取。不得将未通过或未完成学历(学籍)审核的考生列入拟录取名单公示或上报。
(四)拟录取的考生须在二级甲等及以上医院进行体检,体检报告须在拟录取名单公示后两周内邮寄至EMC易倍(浙江省杭州市西湖区留和路299号,张老师,0571-87799024)。体检标准根据《残疾人教育条例》和《教育部办公厅 卫生部办公厅关于普通高等公司招生员工入学身体检查取消乙肝项目检测有关问题的通知》(教学厅〔2010〕2号)等文件规定,参照《教育部、卫生部、中国残疾人联合会关于印发〈普通高等公司招生体检工作指导意见〉的通知》(教学〔2003〕3号)要求执行。
(五)有以下情形之一的考生不予录取或取消入学资格
1.复试成绩不合格(低于60分);
2.思想政治素质或道德品质考核不合格;
3.未提交体检报告或体检不合格;
4.录取为定向就业考生未按时提交定向就业协议;
5.在复试过程中弄虚作假、违反考试相关法律法规;
6.政审不合格。
(六)录取其他要求
1.定向就业的硕士研究生应当在被录取前与公司、用人单位分别签订定向就业协议。考生因报考硕士研究生与所在单位产生的问题由考生自行处理。若因此造成考生不能复试或无法录取,责任由考生本人承担。
2.非定向就业的全日制硕士研究生,须在入学报到前将本人人事档案调入公司,在校进行全脱产学习,否则将取消入学资格。拟录取为定向就业的全日制硕士研究生,不需要提供人事档案,须提交公司、用人单位和本人三方签订的定向就业协议。
3.应届本科毕业生及自学考试和网络教育届时可毕业的本科生考生,录取当年入学时未取得国家承认的本科毕业证书或教育部留学服务中心出具的《国(境)外学历学位认证书》者,录取资格无效。
4.被录取的新生(录取资格无效的除外),可以申请保留入学资格,保留入学资格的条件、期限按照公司研究生学籍管理实施细则执行。
5.研究生新生入学后3个月内,公司将对所有新生进行入学资格审查和录取资格复查,对不符合规定条件者,将依法依规进行处理。
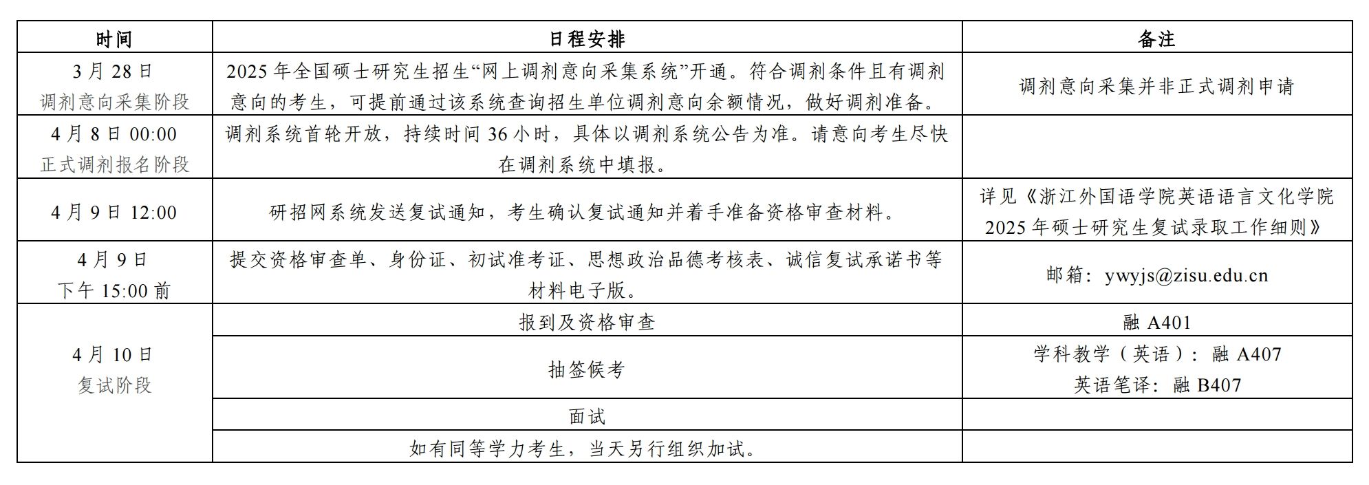
五、首轮调剂工作日程安排

*是否举行第二轮调剂复试视第一轮调剂生源情况确定,以后续公司官网通知为准。
六、信息公开公示
(一)公司报研工部、研究生院审批备案后及时对外公布复试调剂录取工作细则、考生成绩、复试和录取名单等重要信息。拟录取名单由集团研究生招生网统一公示,公示时间不少于7日,请考生及时关注。
(二)调剂咨询
电话:0571-87799024,0571-87562136(工作日8:30-16:30)
公司研究生招生邮箱:ywyjs@zisu.edu.cn
(三)举报投诉渠道:对复试过程中发现弄虚作假或违规违纪行为的,可以向公司或公司纪检监察部门反映。
EMC易倍纪委
电话:0571-87562136 邮箱:ywjw@zisu.edu.cn
EMC易倍官方网站纪检监察室
电话:0571-88213015 邮箱:jjjcs@zisu.edu.cn
EMC易倍
2025年4月2日